
2020年4月17日,来自四川广元市的中国蜀塔国际控股集团有限公司 China Saftower International Holding Group Limited (以下简称“四川蜀塔”)向港交所递交招股书,拟在香港创业板(GEM)挂牌上市。这是继其于2019年10月11日递表失效之后的再一次递表。
四川蜀塔,曾于2015年10月21日于新三板挂牌,代码为833940,,后于2018年6月7日从新三板摘牌。
四川蜀塔招股书链接:
https://www1.hkexnews.hk/app/gem/2020/101783/documents/gem20041701962_c.pdf
主要业务
四川蜀塔,成立于2004年,是一家在四川省成都、广元地区具有综合生产设施的驰名电线电缆区域造商及供货商,产品主要有:制成品电线及电缆、半成品电线、铝制品、电缆配套设备等其他。
根据弗若斯特沙利文报告,按2018年的营业收入来算,四川蜀塔在四川省电线电缆市场中排名第四,市场份额为0.63%。
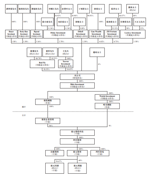
股东架构
招股书显示,四川蜀塔的最大股东是党飞、党军兄弟,他们持有58.55%的股份。
公司业绩
财务数据显示,在过去的2017、2018和2019年,四川蜀塔的营业收入分别为 2.62亿、5.53亿 和 6.86 亿元人民币,相应的净利润分别为 217.7万、1,739.6万 和 2,975.3万元人民币。
中介团队
四川蜀塔是次IPO的的中介团队主要有:同人融资 为其独家保荐人;立信德豪 为其审计师;泰和泰、柯伍陈 为其公司中国律师、公司香港律师;通商、郭叶陈 为其公司中国律师、公司香港律师;汇辰评估 为其物业估值师;弗若斯特沙利文 为其行业顾问。